Sponsored Content
As organizations strive to leverage Generative AI, they often encounter a gap between its promising potential and realizing actual business value. At Astronomer, we’ve seen firsthand how integrating generative AI (GenAI) into operational processes can transform businesses. But we’ve also observed that the key to success lies in orchestrating…
Image by Author
Skills are much more valuable than certificates any day. So why is getting certified still helpful?
Well, if you have a degree in computer science or a closely related field, you probably don't need a certification when you start looking for software developer roles. But today, many we know are looking…
Image generated with ChatGPT
The ability to efficiently store, manage, and analyze vast amounts of information is crucial for any organization. As data continues to grow in volume and complexity, traditional databases often fall short of meeting modern demands. This is where next-generation databases come into play—designed to be fast, secure, and cost-effective,…
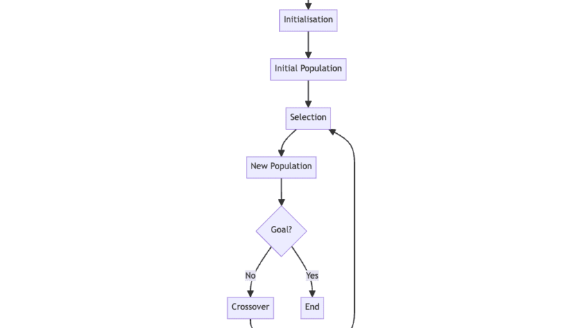
Image by Author
Genetic algorithms are techniques based on natural selection used to solve complex problems. They are used to arrive at reasonable solutions to the problem rather than other methods because the problems are complicated. In this article, we will cover the basics of genetic algorithms and how they can be implemented in Python.…
Image by Author | Canva
DeepChecks is a Python package that provides a wide variety of built-in checks to test for issues with model performance, data distribution, data integrity, and more.
In this tutorial, we will learn about DeepChecks and use it to validate the dataset and test the trained machine learning model…
Image by Author | Midjourney & Canva
Pandas offers various functions that enable users to clean and analyze data. In this article, we will get into some of the key Pandas functions necessary for extracting valuable insights from your data. These functions will equip you with the skills needed to transform raw data into…
Image by author
Machine learning is a type of computer algorithm that helps machines learn without the need for explicit programming.
Today, we see applications of machine learning everywhere — in navigation systems, movie streaming platforms, and ecommerce applications.
In fact, from the time you wake up in the morning until you go to bed, you…
Image by Author
We all write functions when coding in Python. But do we necessarily write good functions? Well, let’s find out.
Functions in Python let you write modular code. When you have a task you need to perform at multiple places, you can wrap the logic of the task into a Python function.…
Source: Canva
Until recently, demand forecasting and inventory optimization were among some of the key AI applications leveraging AI. However, the recent developments in AI have led to an array of innovative AI offerings that have revolutionized the retail business.
Think Outside the Box!!!
One unique use case involves optimizing the…
The Scale and Complexity of LLMs
The incredible abilities of LLMs are powered by their vast neural networks which are made up of billions of parameters. These parameters are the result of training on extensive text corpora and are fine-tuned to make the models as accurate and versatile as possible. This level of…